Notice
Recent Posts
Recent Comments
Link
| 일 | 월 | 화 | 수 | 목 | 금 | 토 |
|---|---|---|---|---|---|---|
| 1 | 2 | 3 | 4 | 5 | 6 | 7 |
| 8 | 9 | 10 | 11 | 12 | 13 | 14 |
| 15 | 16 | 17 | 18 | 19 | 20 | 21 |
| 22 | 23 | 24 | 25 | 26 | 27 | 28 |
| 29 | 30 | 31 |
Tags
- Python
- vaadin
- plugin
- Express
- SQL
- Eclipse
- Spring
- Kotlin
- Sqoop
- SPC
- JavaScript
- hadoop
- es6
- IntelliJ
- xPlatform
- mybatis
- tomcat
- 보조정렬
- 공정능력
- MSSQL
- SSL
- Android
- R
- Java
- GIT
- table
- NPM
- react
- window
- mapreduce
Archives
- Today
- Total
DBILITY
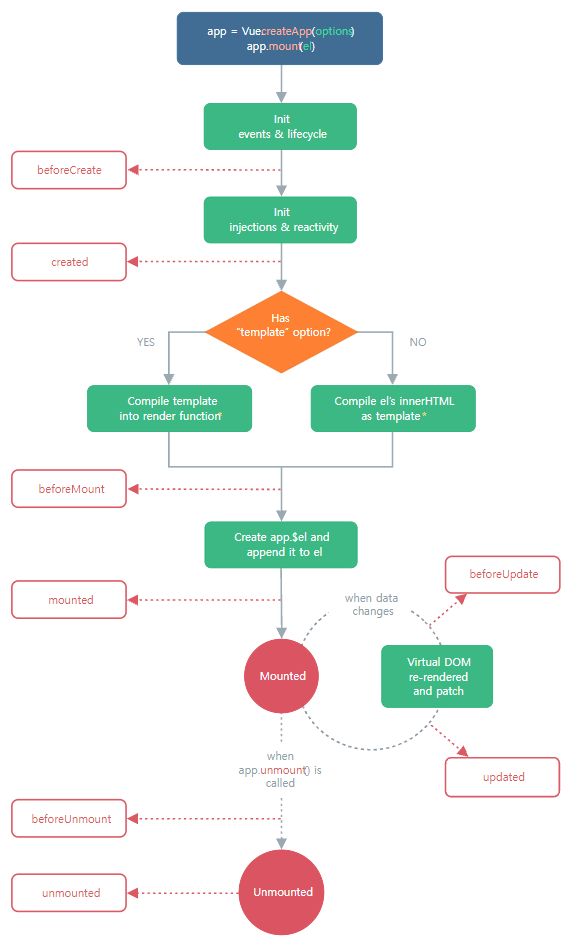
vue 3 instance lifecycle 본문
반응형

<!doctype html>
<html lang="en">
<head>
<meta charset="UTF-8">
<meta name="viewport"
content="width=device-width, user-scalable=no, initial-scale=1.0, maximum-scale=1.0, minimum-scale=1.0">
<meta http-equiv="X-UA-Compatible" content="ie=edge">
<title>Document</title>
<script src="https://cdn.jsdelivr.net/npm/vue@3.0.0/dist/vue.global.min.js"></script>
</head>
<body>
<div id="app">
{{ message }}
</div>
<script>
const app = Vue.createApp({
name: 'App',
data() {
return {
message: 'Hello Vew.js!!'
}
},
beforeCreate() {
console.log('%d %s', 1, 'beforeCreate');
},
created() {
console.log('%d %s', 2, 'created');
},
beforeMount() {
console.log('%d %s', 3, 'beforeMount');
},
mounted() {
console.log('%d %s', 4, 'mounted');
this.message = 'Wow!'
},
beforeUpdate() {
console.log('%d %s', 5, 'beforeUpdate');
},
updated() {
console.log('%d %s', 6, 'updated');
},
beforeUnmount() {
console.log('%d %s', 7, 'beforeUnmount');
},
unmounted() {
console.log('%d %s', 8, 'unmounted');
},
renderTracked({key, target, type}) {
console.log('%d %s %o', 9, 'renderTracked', {key, target, type})
},
renderTriggered({key, target, type}) {
console.log('%d %s %o', 10, 'renderTriggered', {key, target, type})
}
});
const vm = app.mount('#app');
setTimeout(function () {
app.unmount();
}.bind(this), 2000);
</script>
</body>
</html>
반응형
'front-end & ui > vuejs' 카테고리의 다른 글
| vuejs BASE_URL relative path build (0) | 2021.10.26 |
|---|---|
| vue 3 image src binding (0) | 2021.08.06 |
| vue 실습 01 (0) | 2021.08.06 |
| vue 3 vue-router,plugin 설치 및 project 적용 (0) | 2021.08.04 |
| vue 3 version project create (0) | 2021.07.30 |
Comments