Notice
		                                        
										
                                    
                                        
                                    
                                        Recent Posts
                                        
                                    
                                        
                                    
                                        Recent Comments
                                        
                                    
                                        
                                    
                                        Link
                                        
                                    
                                | 일 | 월 | 화 | 수 | 목 | 금 | 토 | 
|---|---|---|---|---|---|---|
| 1 | ||||||
| 2 | 3 | 4 | 5 | 6 | 7 | 8 | 
| 9 | 10 | 11 | 12 | 13 | 14 | 15 | 
| 16 | 17 | 18 | 19 | 20 | 21 | 22 | 
| 23 | 24 | 25 | 26 | 27 | 28 | 29 | 
| 30 | 
                                        Tags
                                        
                                    
                                        
                                    - Spring
 - GIT
 - plugin
 - MSSQL
 - table
 - Android
 - hadoop
 - SSL
 - mapreduce
 - es6
 - mybatis
 - Kotlin
 - window
 - 공정능력
 - 보조정렬
 - JavaScript
 - SPC
 - R
 - Python
 - Java
 - Express
 - vaadin
 - xPlatform
 - IntelliJ
 - react
 - Sqoop
 - Eclipse
 - tomcat
 - SQL
 - NPM
 
                                        Archives
                                        
                                    
                                        
                                    - Today
 
- Total
 
DBILITY
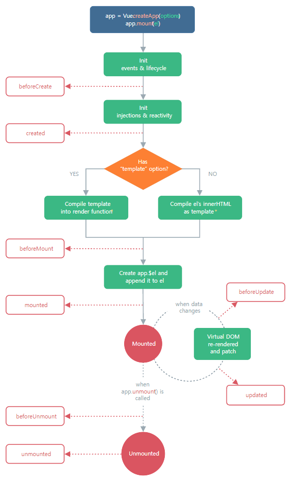
vue 3 instance lifecycle 본문
반응형
    
    
    
  
<!doctype html>
<html lang="en">
<head>
    <meta charset="UTF-8">
    <meta name="viewport"
          content="width=device-width, user-scalable=no, initial-scale=1.0, maximum-scale=1.0, minimum-scale=1.0">
    <meta http-equiv="X-UA-Compatible" content="ie=edge">
    <title>Document</title>
    <script src="https://cdn.jsdelivr.net/npm/vue@3.0.0/dist/vue.global.min.js"></script>
</head>
<body>
<div id="app">
    {{ message }}
</div>
<script>
    const app = Vue.createApp({
        name: 'App',
        data() {
            return {
                message: 'Hello Vew.js!!'
            }
        },
        beforeCreate() {
            console.log('%d %s', 1, 'beforeCreate');
        },
        created() {
            console.log('%d %s', 2, 'created');
        },
        beforeMount() {
            console.log('%d %s', 3, 'beforeMount');
        },
        mounted() {
            console.log('%d %s', 4, 'mounted');
            this.message = 'Wow!'
        },
        beforeUpdate() {
            console.log('%d %s', 5, 'beforeUpdate');
        },
        updated() {
            console.log('%d %s', 6, 'updated');
        },
        beforeUnmount() {
            console.log('%d %s', 7, 'beforeUnmount');
        },
        unmounted() {
            console.log('%d %s', 8, 'unmounted');
        },
        renderTracked({key, target, type}) {
            console.log('%d %s %o', 9, 'renderTracked', {key, target, type})
        },
        renderTriggered({key, target, type}) {
            console.log('%d %s %o', 10, 'renderTriggered', {key, target, type})
        }
    });
    const vm = app.mount('#app');
    setTimeout(function () {
        app.unmount();
    }.bind(this), 2000);
</script>
</body>
</html>
반응형
    
    
    
  'front-end & ui > vuejs' 카테고리의 다른 글
| vuejs BASE_URL relative path build (0) | 2021.10.26 | 
|---|---|
| vue 3 image src binding (0) | 2021.08.06 | 
| vue 실습 01 (0) | 2021.08.06 | 
| vue 3 vue-router,plugin 설치 및 project 적용 (0) | 2021.08.04 | 
| vue 3 version project create (0) | 2021.07.30 | 
                          Comments
                        
                    
                
            
                
            
				
				
				
				
                
							